排便无力是不是便秘?武汉博仕医院专家介绍:很多人发现自己在大便无力却不知道怎么办?排便无力有很多原因,你可以看看你到底是哪种,不明白的地方可以咨询在线预约。>>>点击免费咨询挂号
一、排便无力-生活因素
1、水份损失过多:大量出汗、呕吐、腹泻、失血及发热等均可使水份损失,代偿性引起粪便干结。
2、饮食因素:一些人饮食过少,食品过精过细,食物中的纤维素和水份不足,对肠道不能形成一定量的刺激,肠蠕动缓慢,不能及时将食物残渣推向直肠,在肠内停留时间延长,水份过多吸收而使粪便干燥。进入直肠后的粪便残渣因为量少,不能形成足够的压力去刺激神经感受细胞产生排便反射而引起便秘。
3、排便动力不足:排便时不仅需要肛门括约肌的舒张、提肛肌向上向外牵拉,而且还需要膈肌下降、腹肌收缩、屏气用力来推动粪便排出。年老体弱、久病卧床、产后等,可因膈肌、腹肌、肛门括约肌收缩力减弱,腹压降低而使排便动力不足,使粪便排不干净,粪块残留,发生便秘。所以老年人多出现便秘。
4、拖延大便时间:一些人把大便当作无关紧要,可早可迟的事,忽视定时排便的习惯;或因工作过忙、情绪紧张、旅行生活等,拖延了大便时间,使已到了直肠的粪便返回到结肠;或因患有肛裂和痔疮等肛门疾病、恐惧疼痛、害怕出血、不敢大便而拖长大便间隔时间。这都可能使直肠壁上的神经细胞对粪便进入直肠后产生的压力感受反应变迟钝,使粪便在直肠内停留时间延长而不引起排便感觉,形成习惯性便秘。
二、排便无力-疾病因素
1.大肠病变 如过敏性结肠炎、大肠憩室炎、先天性巨结肠等疾病可引起大肠痉挛、运动失常,使粪便通过不畅而发生便秘。
2.器质性受阻 肠管内发生狭窄或肠管外受到压迫时,如肠管良性和恶性肿留、慢性炎症所引起的肠腔狭窄变小、巨结肠症引起的直肠痉挛狭窄、手术后并发的肠粘连、部分性肠梗阻等,或腹腔内巨大肿留,如卵巢囊肿、子宫肌瘤,以及妊娠、腹水压迫大肠等,可控粪便通过受到障碍,在肠管内停留时间过长,形成便秘。
3.精神因素 精神上受到强烈刺激、惊恐、情绪紧张、忧愁焦虑或注意力高度集中某一工作等会使便意消失,形成便秘。另外还有神经系统障碍、内分泌紊乱、维生素缺乏等亦可引起便秘。
遇到病情请及时到正规的肛肠医院进行有效的检查治疗避免,病情恶化的发生,比较终给治疗给恢复带来极大的不便。
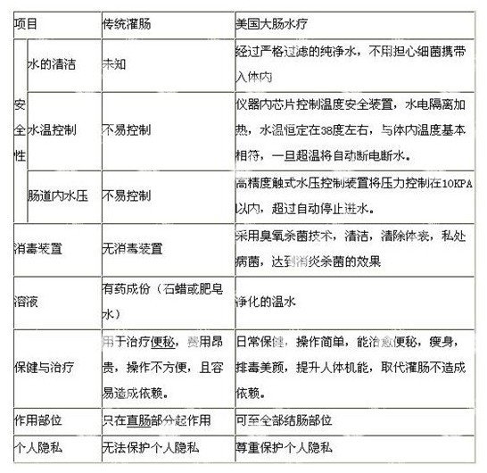
大肠水疗-排便无力的克星
大肠水疗是一种当今国际流行的排毒、改善便秘、纠正腹泻、调节肠道菌群失调、预防结肠癌,并具有美容、美肤、减肥作用的治疗方法。通过洗肠机用水 清洗全部结肠(一般灌肠法只清洗结肠末端),排出毒素,恢复大肠粘液分泌功能,促进大肠蠕动,能重建结肠平滑肌功能,并且它是用水而不是化学制剂或剂来 清洗结肠,因此不会产生依赖性。
大肠水疗是在一个洁净、隐私的温馨环境中,舒服的躺在特制的治疗床上,经过严格训练的肠疗师将一条润滑过的细管,轻轻送入直肠,在肠疗机控制下,将与体温相一致的,经过滤的纯净水或物经结肠流进流出,再辅以轻柔的推拿、按摩,让你在安全、舒适之中,稀释、软化肠内粪便,使之连同积存于肠道中的寄生 虫、毒素排出体外。
武汉博仕中医肛肠医院严格执行收费标准,杜绝随意抬高品价格、乱收费、滥用物、收红包等现象发生,公开透明全面保障患者权益。医院大厅有 各 项医疗品收费标准展示牌,可供患者进行查询。另外,政府和医保部门纳入的物皆可按照标准予以报销。
温馨提示:肛肠疾病不可小觑,若出现征兆,一定要及时到正规专科医院就诊,武汉博仕医院有肛肠专家在线解答疾病问题,根据病情提供专业的治疗方案,并为您的隐私保密。如果您对以上的介绍还是有不理解的地方,可以点击在线咨询,和我们的专家一对一的交流,后面,希望您能够早日康复!24小时咨询热线:027-88855999 。
