武汉博仕中医肛肠医院溃疡性结肠炎专家称:溃疡性结肠炎是一种原因未明的直肠和结肠慢性炎性疾病。主要表现是:粘液脓血便、和里急后重。病情轻重不等,多发作或长期迁延呈慢性经过。本病可发生于任何年龄,以20-50岁为多见。男女发病率无明显差别。
>>>>什么是溃疡性结肠炎?溃疡性结肠炎的症状有哪些?<<<<
溃疡性结肠炎的发病位置
如何确诊是否患有溃疡性结肠炎?溃疡性结肠炎症状
起病多数缓慢,少数急性起病。病程呈慢性经过,数年至十余年,常有发作或持续加重,偶有急性暴发性过程。精神刺激、劳累、饮食失调常为本病发病的诱因。
一、消化系统表现:
1、腹泻 腹泻的程度轻重不一,轻者每日3—4次;重者每日排便次数可多至30余次。粪质多呈糊状及稀水状,混有粘液、脓血。
2、腹痛 轻型及病变缓解期可无腹痛,或呈轻度至中度隐痛,少数绞痛。
3、其他症状 严重病例可有食欲不振、恶心及。
>>>>具有以上症状怎么办?溃疡性结肠炎应该如何应对?<<<<
二、全身表现:
急性期或急性发作期常有低度或中度发热,重者可有高热及心动过速,病程发展中可出现消瘦、衰弱水与电解质平衡失调及等表现。
三、肠外表现:
常有眼色素、溃疡、慢性活动性肝炎、溶血性贫血等免疫状态异常之改变。
>>>症状不一样,代表的疾病类型不一样。您还有哪些其他的症状吗,点击在线预约可进行详细咨询<<<<
起病缓急与病情轻重分型
(一)轻型 临床比较多见。起病缓慢,症状轻微,除有腹泻与交替、粘液血便外,无全身症状,病变局限在直肠及乙状结肠。
(二)重型 较少见。急性起病,症状重,有全身症状及肠道外表现,结肠病变呈进行性加重,累及全结肠,并发症也较多见。
(三)暴发型 比较少见。
>>>不同严重程度的疾病治疗方式不一样,你的结肠炎正处于什么程度呢?在线与肛肠专家交流病情,免费获取专业处理办法>>>
溃疡性结肠炎有什么危害?
很多患者对于结肠炎的印象就是腹泻、腹痛,虽然病情缠绵难治,但是却不怎么重视。武汉博仕中医肛肠医院专家说,结肠炎症状看起来不怎么严重,危害却不容小视。
专家说,溃疡性结肠炎要定期做检查。有的病人长期发作,黏膜不断地受伤,肠道就要变狭窄了。还有的病人长期发作以后,出现了肠道的肿瘤。一般来说,患溃疡结肠炎10年以上的人,癌症的可能性是增大的。
溃疡发作也可以形成息肉,息肉跟大肠癌也有很大的关系,如果做肠镜发现了息肉,我们建议是要切除的,可以明显地减少大肠癌的溃疡性结肠炎需定期检查。
武汉博仕中医肛肠医院溃疡性结肠炎专家指出,由于溃疡性结肠炎在治疗上有一定难度,因此及早发现、及时治疗就成了该病治疗的关键。如果患者一旦出现了以上相关症状,千万不要拖延,一定要及时到正规专业医院进行检查,尽早确诊,对症施治。
结肠炎的专业治疗方法——结肠镜镜科学检查第一步
在检查上,武汉博仕中医肛肠医院特引进了新一代奥林巴斯电子结肠镜,可全面检查整个结肠肠道,、高清晰度、检查范围全面、,可检查自乙状结肠、降结肠至升结肠一百多厘米的肠道;小则细察毛细血管之微,大则环视整个肠管概况,伸缩自如。
结肠镜科学确诊以后,可以为治疗前后进行比较提供依据,帮助患者了解病情选择治疗方案,避免因传统人为检查带来不足而造成病情延误。
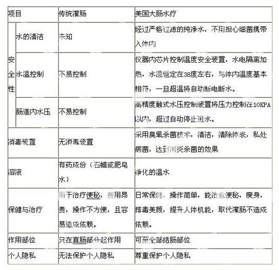
结肠炎的专业治疗方法——博仕肠SPA第二步
对于肠炎的治疗,武汉博仕中医肛肠医院采用国际治疗直肠炎专业方法:大肠水疗,也称肠spa,其主要功效就是协助人体及时地和更有效地的排出粪便和大肠内的有害物质。
肠spa主要是通过排毒、解毒,治便秘、纠正腹泻、调节肠道菌群失调、预防肠癌,治疗各种肠道疾病;也是其他疾病的专业辅助治疗措施,肝脏负担减轻,改善肾功能。
在此,武汉博仕中医肛肠医院的专家还强调,肛肠疾病不能自行,患者一旦出现了肛肠疾病的相关症状,不要抱着侥幸心理觉得疾病会自己好,应该要及时到专业肛肠医院做检查,然后才能选择正确的治疗方式,达到治疗,以免延误病情导致加重。
温馨提示:如果您还想了解更多肛肠疾病的治疗方法以及治疗费用等相关信息,可以拨打武汉博仕中医肛肠医院的在线预约027-88855999或>>>点击进入网络咨询预约——免专家挂号费和电子肛肠镜检查费用,到院无需排队直接就诊。
