有些便秘患者,常常大便困难,当排出后大便常常为黑色,武汉博仕中医肛肠医院的专家说,此时应该及时就医,请求专业医生的帮助,大便黑色往往预示着上消化道的出血。那么,便秘大便黑色怎么回事?怎么治疗?
当上消化道有出血情况的时候,红细胞中血红蛋白的铁,在肠道细菌的作用下与硫化物结合成硫化铁,从而使粪便呈现黑色。武汉博仕中医肛肠专家说,引起便秘大便黑色的原因主要有:
1、由于近期过多食用动物的血、肝脏等,导致大便呈现黑色,此情况只需要适当改善饮食即可,若还不得改善应考虑是消化道出血情况而即使就医。
2、有消化性溃疡的患者,由于胃溃疡、十二指肠溃疡等疾病没有及时就医,导致溃疡的恶化,形成消化道出血,此情况较多见。
3、当消化道受到刺激,如撞击、饮食刺激导致粘膜破损而出血,形成黑便。
4、便秘多因肠道疾病、饮食等原因导致,而大便黑色的形成主要是以上几点。
那么,便秘大便黑色怎么治疗?
武汉博仕中医肛肠医院的专家说,针对便秘大便黑色的治疗分为两步,一步是对便秘的治疗,一步是针对大便黑色的治疗:
一、中西医结合治疗的生物免疫平衡疗法(中西医结合平衡疗法),以中为主,西为辅,全面修肠粘膜,同时调理肠道,提升肠免疫力和功能,解决大便黑色的问题。
中西医结合平衡疗法采用的是物肠循环结合物离子导入,再加上中薰蒸治疗技术,在配合专家的指导根据个人的体质运用中医的方法辩证施治,结合人体内外兼治,通过脏腑调理,恢复脾胃正常运输功能,津液正常,全面修复肠粘膜,自动调节体内酸碱平衡,同时增强肠功能动力。
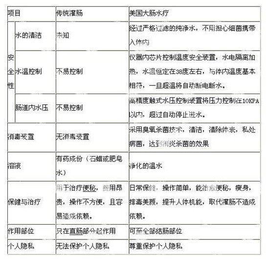
二、大肠水疗,及时清除大肠内的有害宿便和肠馁毒素,解除便秘痛苦,对痔疮、腹胀有显著疗效,同时可有效预防结肠炎、直肠癌、结肠癌,肝癌等消化系统疾病。
武汉博仕中医肛肠医院的大肠水疗,是一种能清洗肠道,排出体内毒素,改善便秘,纠正腹泻,调节肠道菌群失调,预防肠癌,并有补血润燥,修复肠道内粘膜受损组织,调理肠道功能等作用的新型保健方法,被誉为21世纪比较热门的物理性内调保健自然疗法。
在此,武汉肛肠专家强调,肛肠疾病的发病率高,初期症状较轻,时好时坏,在日常生活中容易被忽视,到严重就诊时通常已经伴有合并症,因此,一旦出现了肛肠疾病的相关症状表现,患者一定要认真对待,及时选择正规的医院检查治疗,以免延误病情错过专业治疗时机。
武汉博仕中医肛肠医院,肛肠三金诊断标准轻松检查确诊病情,,无损伤,精准定位,——【超导无电子肛肠镜、三维立体超声检查、超导光纤维肠镜】
温馨提示:如果您还想了解更多【肛肠疾病】的治疗方法以及治疗费用等相关信息, >>>点击进入在线预约咨询预约——免专家挂号费,健康热线027-88855999 ,享受我院2013大型关爱肛肠健康援助活动,多项检测优惠,到院无需排队直接就诊。
