老人多体弱、活动过少,常常出现排便困难,那么,老人排便困难怎么回事?怎么办?
武汉博仕中医肛肠医院专家说,老人排便困难多是由于便秘引起的。便秘是临床常见的复杂症状,而不是一种疾病,主要是指排便次数减少、粪便量减少、粪便干结、排便费力等。
专家介绍说,引起老人排便困难的原因主要有:
1、老年体弱、活动过少、肠痉挛导致排便困难,或由于结肠冗长所致。
2、进食量少或食物缺乏纤维素或水分不足,对结肠运动的刺激减少。
3、滥用泻,形成物依赖,造成便秘。
4、肠道疾病引起的器质性便秘,需要通过检查明确病因。
老人排便困难怎么办呢?
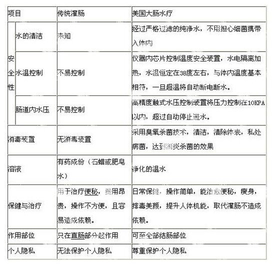
武汉博仕中医肛肠医院的专家推出:大肠水疗,能够、安全、、有效的解决老人排便困难。
大肠水疗,是一种能清洗肠道,排出体内毒素,改善便秘,纠正腹泻,调节肠道菌群失调,预防肠癌,并有补血润燥,修复肠道内粘膜受损组织,调理肠道功能等作用的新型保健方法,被誉为21世纪比较热门的物理性内调保健自然疗法。
武汉博仕中医肛肠医院的大肠水疗是在一个洁净、隐私的温馨环境中,舒服的躺在特制的治疗床上,经过严格训练的肠疗师将一条润滑过的细管,轻轻送入直肠,将与体温相一致的,经过滤的纯净水或物经结肠流进流出,再辅以轻柔的推拿、按摩,让你在安全、舒适之中,稀释、软化肠内粪便,使之连同积存于肠道中的寄生虫、毒素排出体外。
在此,武汉肛肠专家强调,肛肠疾病的发病率高,初期症状较轻,时好时坏,在日常生活中容易被忽视,到严重就诊时通常已经伴有合并症,因此,一旦出现了肛肠疾病的相关症状表现,患者一定要认真对待,及时选择正规的医院检查治疗,以免延误病情错过专业治疗时机。
武汉博仕中医肛肠医院,肛肠三金诊断标准轻松检查确诊病情,,无损伤,精准定位,——【超导电子肛肠镜、三维立体超声检查、超导纤维镜】
温馨提示:如果您还想了解更多【肛肠疾病】的治疗方法以及治疗费用等相关信息, >>>点击进入在线预约咨询预约——免专家挂号费,健康热线027-88855999 ,享受我院2013大型关爱肛肠健康援助活动,多项检测优惠,到院无需排队直接就诊。
